10 月 22 日,北京阜外医院、南方医科大学以及上海交通大学医学院瑞金医院的研究团队在国际期刊《Biomarker Research》(IF=11.5)发表了题为 “Proteomic and histopathologic profiling reveal molecular features and clinical biomarkers of coronary atherosclerosis” 的最新研究成果。该研究通过整合冠状动脉组织蛋白组学与血浆蛋白组学分析,系统描绘了动脉粥样硬化的分子图谱,并成功筛选出具有诊断潜力的新型血液标志物。

谱天生物有幸为本研究提供血浆蛋白质组学检测服务,助力科研突破。
★ 研究背景:冠心病早期诊断迫在眉睫
冠状动脉粥样硬化性心脏病(CAD)是全球心血管死亡的主要原因。目前临床诊断主要依赖症状、影像学以及少量传统生物标志物,但对斑块早期形成及不稳定状态的识别能力仍有限。因此,寻找能够反映斑块发生和发展的血液标志物,是实现冠心病早期预警和风险分层的关键。
★ 研究亮点:蛋白组学揭示斑块进展 核心通路与血浆标志物
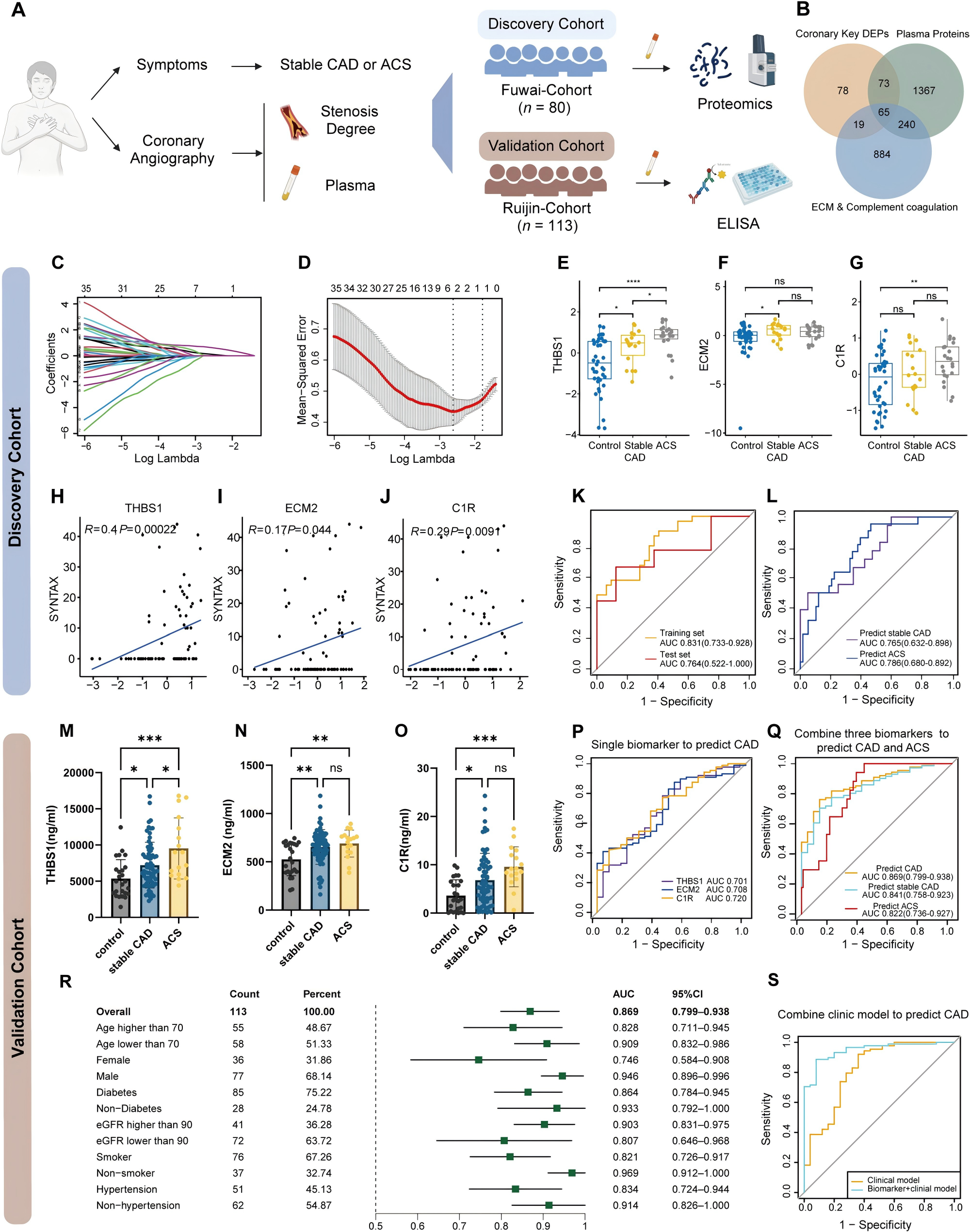
01 组织蛋白质组学 + 单细胞转录组学:揭示疾病进展核心通路
▶ 研究团队对 4 例缺血性心肌病患者的 20 个冠状动脉节段进行LC-MS/MS蛋白质组学分析,发现补体/凝血级联反应与细胞外基质(ECM)组织是随疾病进展持续失调的两大核心通路。
▶ 结合单细胞RNA测序数据进一步定位,这些关键蛋白主要来源于成纤维细胞、巨噬细胞和平滑肌细胞,明确了其在斑块演进中的细胞来源。

02 血浆蛋白质组学+ELISA验证:发现并验证诊断标志物组合
▶ 在包含 80 名心绞痛患者的发现队列中,研究团队进行了高深度血浆蛋白质组学检测(本部分由谱天生物提供),聚焦于在组织与血浆中均显著变化的补体与ECM相关蛋白。
▶ 通过LASSO回归等机器学习算法,筛选出THBS1、ECM2和C1R三个关键蛋白,构建三联诊断模型。
▶ 该标志物组合在发现队列中展现出优异的诊断效能:区分冠心病患者与对照的AUC达 0.831(训练集) 与 0.764(测试集),并能够有效区分稳定型冠心病与急性冠脉综合征(ACS)。

03 外部独立验证成功:标志物组合诊断性能稳健
▶ 在另一个包含 113 名受试者的独立验证队列中,使用ELISA方法对THBS1、ECM2和C1R进行检测,证实三者血浆水平在冠心病及ACS患者中均显著升高。
▶ 三联标志物组合在验证队列中依然表现稳定,诊断冠心病的AUC高达 0.869,显示出强大的临床转化潜力。
★ 研究价值:从机制到临床的转化 医学典范
本研究完整呈现了 “组织机制探索 → 血浆标志物筛选 → 独立队列验证” 的经典转化研究路径,凸显了蛋白质组学在疾病标志物发现中的关键作用:
● 超越传统标志物:THBS1与C1R的诊断效能优于目前常用的高敏C反应蛋白(hs-CRP)。
● 提升综合诊断模型:将该三联标志物与年龄、血脂等常规临床指标结合,可显著提升冠心病诊断准确率。
谱天生物:为您提供从发现到验证的
一站式蛋白质组学解决方案
▼
本研究的成功,离不开高质量的血浆蛋白质组学数据支持。谱天生物专注于蛋白质组学技术服务的创新与应用,致力于为临床转化研究提供可靠助力:
1 高深度覆盖:
提供全血/血浆/血清蛋白质组学检测,深度挖掘低丰度蛋白,助力高效标志物发现。
2 靶向验证支持:
提供PRM/MRM等靶向蛋白质组学验证服务,实现对候选标志物的绝对定量与大样本临床验证。
3 全流程陪伴:
从早期发现到后期验证,谱天生物提供一站式技术支撑,加速精准医学研究成果落地。

推动科学,服务健康。谱天生物,与您共同探索生命组学的无限可能。